TINACloud A Software การจำลองวงจรออนไลน์ที่ใช้คลาวด์หลายภาษา
TINACloud เป็นเวอร์ชันออนไลน์หลายภาษาที่ใช้คลาวด์ของซอฟต์แวร์จำลองวงจร Tina ยอดนิยมซึ่งขณะนี้ทำงานบนมือถือของคุณ
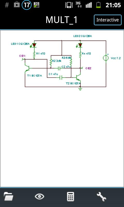
ด้วยเครื่องมือจำลองวงจรวงจรที่มีประสิทธิภาพที่ทรงพลัง แต่ราคาไม่แพงคุณสามารถวิเคราะห์และออกแบบแบบอะนาล็อก, ดิจิตอล, VHDL, MCU และวงจรอิเล็กทรอนิกส์ผสมรวมถึง SMPS, RF, การสื่อสารและวงจรออพโตอิเล็กทรอนิกส์และแอปพลิเคชันไมโครคอนโทรลเลอร์ทดสอบในสภาพแวดล้อมวงจรผสม วิศวกรไฟฟ้าจะพบว่า TINACloud เป็นเครื่องมือที่ใช้งานง่ายและมีประสิทธิภาพสูงในขณะที่นักการศึกษาจะต้อนรับคุณสมบัติที่เป็นเอกลักษณ์สำหรับสภาพแวดล้อมการฝึกอบรมและการศึกษาทางไกล
คุณต้องมีการสมัครสมาชิก TINACloud ที่ถูกต้องเพื่อใช้ผลิตภัณฑ์นี้ หากคุณไม่มีคุณสามารถใช้โปรแกรมในโหมดทดลองใช้เป็นเวลา 15 วันหรือคุณอาจซื้อการสมัครสมาชิกจากหน้าต่างเข้าสู่ระบบ
February 14, 2026
February 14, 2026
February 14, 2026
February 14, 2026
February 13, 2026
February 13, 2026
February 13, 2026
February 13, 2026
February 13, 2026
February 13, 2026